a
作为百草枯的替代品草铵膦和敌草快都是灭生性除草剂,两者有什么异同呢?
一、敌草快与草铵膦的相同点
1、灭生性
敌草快与草铵膦都是触杀型灭生性除草剂,可以使植物快速吸收药剂成分然后死亡,对植物的选择性很小。所以需要专门喷洒在杂草上,不能喷洒在作物上,容易使作物产生药害。
2、不损伤根系
敌草快与草铵膦都只对杂草的茎叶有效,而不会让根系死亡。因此在用敌草快与草铵膦除草之后,杂草会产生不同程度的返青现象。

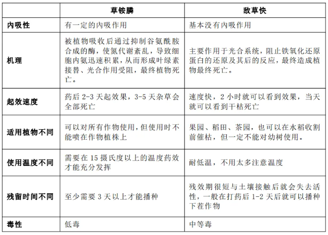
二、两者之间的差异

牛筋草、小飞蓬、马齿苋等部分杂草已经对草铵膦产生抗性,使用精草铵膦效果较好。精草铵膦是日本公司于2006年开发的单异构体的精草铵膦(将草铵膦中无除草活性的D体去除后所得的高效L体),其除草活性是普通草铵膦的两倍,在提高除草效果的基础上,精草铵膦还表现出毒性更低、应用更安全、杀草谱更广及结构更稳定等特点。我国已经实现精草铵膦原药和制剂量产化,也是为数不多不受外企专利困扰的农药之一。

敌草快二氯盐与敌草快二溴盐对阔叶杂草的活性较对禾本科杂草的抑制效果一般,总体说来差异不显著。敌草快与草铵膦水剂相比速效性快,但草铵膦对禾本科杂草的持效性优于敌草快。
